报关知识
什么货物可以进无代价抵偿报关

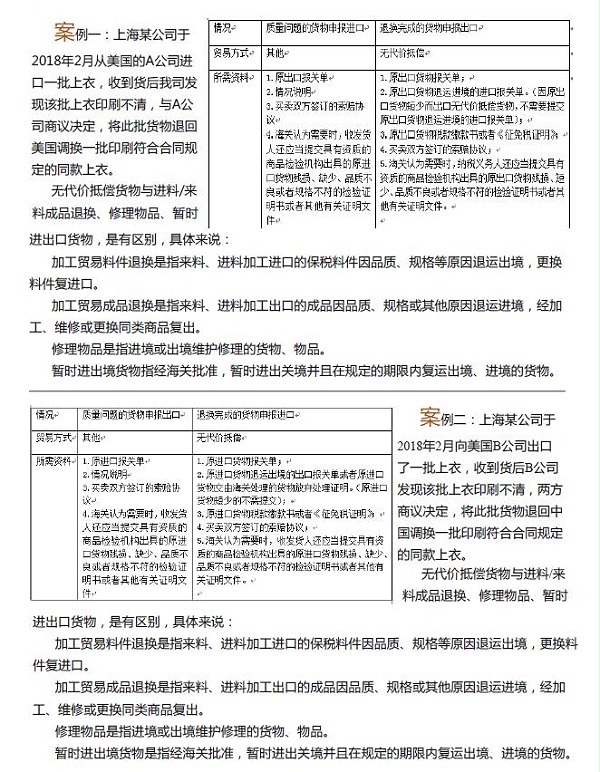
无代价抵偿

无代价抵偿

无代价抵偿


上海心海报关公司 是一家专注于提供出口报关及配套服务的AEO认证出口报关公司,在上海各口岸业务现场均设有服务网点,可以为客户提供更便捷的出口报关业务。服务热线 400-821-8393

                                                本文来源于网络,如有侵权请联系删除

返回
列表
上一条暂时进出口报关需要哪些文件?
下一条 什么是无代价抵偿货物?