政策解读
新版报关单填制规范到底修订了哪些内容?
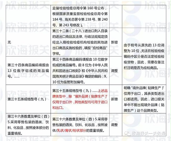
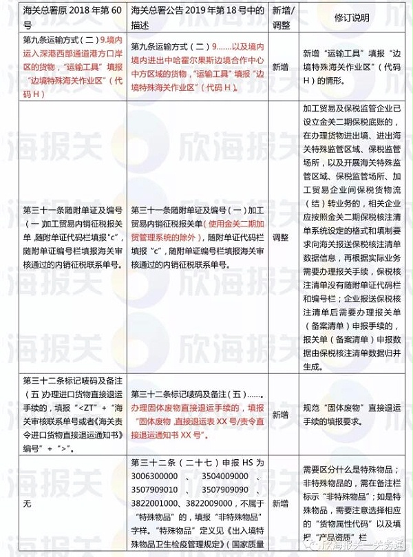
01 规范申报类



出口报关单

出口报关单



02 引入"免税品"

出口报关单

03 已执行的“法律法规”并入该申报指南 



出口报关单

04 “文字、标点描述”严谨性、具体性

出口报关单

因此,真正和我们平时申报相关的调整和注意事项大家只要看第一部分,即“规范申报类”的内容就可以了,其他类别的内容不是我们已经在执行了,就是文字上的一些微调,对于申报并没有实际的影响。这样一来,是不是可以安心不少了?

以上仅笔者个人观点,如有不妥,欢迎探讨和指正。


上海心海报关公司 是一家专注于提供出口报关及配套服务的AEO认证出口报关公司,在上海各口岸业务现场均设有服务网点,可以为客户提供更便捷的出口报关业务。服务热线 400-821-8393

                                                      本文为原创文章,谢绝抄袭

返回
列表
上一条关于进一步优化报关单位登记管理有关事项的公告
下一条 关于修订《中华人民共和国海关进出口货物报关单填制规范》的公告