海关AEO高级认证企业 专注于海运出口报关及配套服务
在线下单

17521725883

心海资讯

海关认证企业管理措施细化详解

返回列表 来源: 发布日期: 2021.03.10

海关认证企业管理措施细化详解

祖家培 中国报关协会 今天

 



2020年,我国受到疫情的影响,进出口企业面临严峻形势,对此,国家制定多项政策优化营商环境,帮助企业走出困境。2020111日,国务院办公厅关于印发全国深化“放管服”改革优化营商环境电视电话会议重点任务分工方案的通知(国办发〔202043号)中明确要求海关总署,要优化通关作业流程,并且推动降低守法企业和低风险商品查验率。2021225日,海关总署企业管理和稽查司发布的海关总署关于印发《海关认证企业管理措施目录》的通知(署企发〔202116号,以下简称“目录”)将守法企业的管理措施进一步补充和细化,使得海关认证企业通过实际落地的分类管理措施更加得到认同感。

目录将海关认证企业管理措施细分为5大类、22条,高级认证企业单独适用14条,一般认证企业单独适用1条,认证企业共同适用7条。下面为大家简单梳理和总结目录亮点。

 

 检验检疫抽批比例、进出口货物原产地抽查比例进一步降低


目录规定,高风险货物负面清单以外的货物,高级认证平均检验检疫抽批比例从一般信用企业平均抽批比例的20%降低至一般信用企业平均抽批比例的5%以下,一般认证平均检验检疫抽批比例从一般信用企业平均抽批比例的50%降低至一般信用企业平均抽批比例的20%以下;出口货物原产地调查平均抽查比例,高级认证从一般信用企业平均抽查比例的20%以下降低至一般信用企业平均抽查比例的5%以下,一般认证从一般信用企业平均抽查比例的50%以下降低至一般信用企业平均抽查比例的20%以下。

 

 管理措施更加详细化、具体化


此次发布的名录中增加并细化了多条管理措施,高级认证企业增加了优先适用海关改革创新制度、优先提供统计数据服务、优先受理办理预裁定申请等11条措施,一般认证企业增加了优先适用海关改革创新制度、优先对外推荐注册、压缩检验检疫事项审批时限3条措施。


另外,认证企业的管理措施更加具体,通过设立认证企业专用窗口、建设排队叫号系统认证企业优先叫号、摆放“海关认证企业(AEO)优先办理”字样标识牌等形式为认证企业优先办理备案登记及通关手续。高级认证企业免除担保的业务具体明确为“两步申报”模式下、暂时进出境等特定业务及加工贸易进出口货物。

 

 高认企业信用承诺得到进一步认可


管理措施目录中规定,针对高级认证企业,对符合条件的核查事项(内容),开展核查作业时,可实施自查结果认可模式。另外,海关可依法采信高认企业提交的信用承诺或者相关证明材料,替代对进出口货物(食品除外)的实验室检测。进口食品标签需实施技术整改且未命中实验室检验的,可采取企业信用承诺或者“线上”视频模式对其整改情况进行监管。

 

截至20207月底,全国海关注册登记企业共148余万家,其中高级认证企业3266家,一般认证企业25346家,一般信用企业145.17万家,失信企业6710家。认证企业数量仅占1.92%,也就是说,全国只有1.92%的企业可以通过上述管理措施提高企业竞争力,足见成为认证企业的重要性。


目前很多企业对AEO认证还抱持着观望态度,认为AEO认证带来的优惠措施所节省的成本小于AEO认证申请的成本,另一方面,企业没有申请成为认证企业,维持自身等级也没有感受到明显的不便之处。而此次目录的发布,通过细化认证企业管理措施,进一步明确了认证企业与非认证企业的差距,为认证企业服下了一颗“定心丸”,也为非认证企业打下了一剂“强心针”。

 

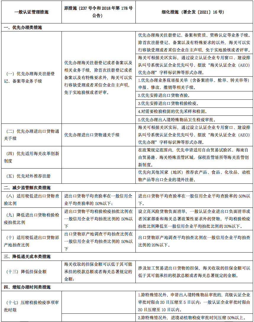
以下提供高级认证企业和一般认证企业管理措施细化对比:


高级认证企业措施


海关认证企业管理措施细化详解


 

一般认证企业措施







上海心海报关有限公司 是一家专注于提供海运出口报关及配套服务的出口报关企业,在上海各口岸业务现场均设有海运出口报关服务网点,可以为客户提供更便捷的海运出口报关 服务。海运出口报关服务热线  400-821-8393 
                                                                                                                                                          本文来源于网络,如有侵权请联系删除


【相关推荐】

咨询热线

17521725883