海关AEO高级认证企业 专注于海运出口报关及配套服务
在线下单

17521725883

心海资讯

号外!号外!最新版《海关注册登记和备案企业信用管理办法》发布

返回列表 来源: 发布日期: 2021.11.03

2021年9月13日,海关总署公布第251号令:《中华人民共和国海关注册登记和备案企业信用管理办法》自2021年11月1日起实施。2021年10月28日,海关总署发布2021年第86号公告,发布新版《中华人民共和国海关注册登记和备案企业信用管理办法》配套法律文书。

海关总署公告2021年第86号(关于公布《中华人民共和国海关注册登记和备案企业信用管理办法》所涉及法律文书格式文本的公告)

现将《中华人民共和国海关注册登记和备案企业信用管理办法》(海关总署令第251号)执行中涉及的法律文书格式文本予以公布,自2021年11月1日起施行。海关总署公告2018年第33号同时废止。

特此公告。

海关总署

2021年10月28日

# 附件 #

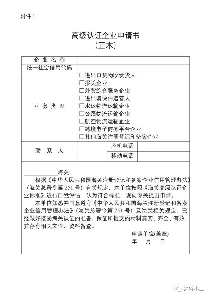
附件1:高级认证企业申请书

号外!号外!最新版《海关注册登记和备案企业信用管理办法》发布

海关高级认证在线申请流程

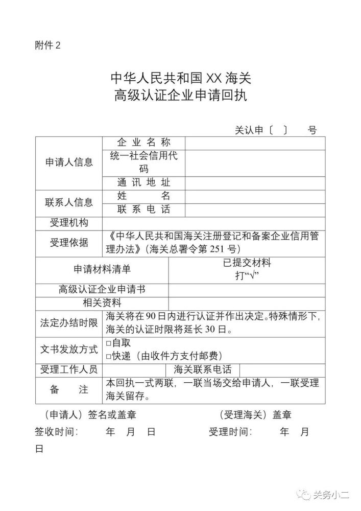
附件2:中华人民共和国XX海关高级认证企业申请回执

号外!号外!最新版《海关注册登记和备案企业信用管理办法》发布

附件3:高级认证企业证书

号外!号外!最新版《海关注册登记和备案企业信用管理办法》发布

附件4:中华人民共和国XX海关未通过认证决定书

号外!号外!最新版《海关注册登记和备案企业信用管理办法》发布

附件5:中华人民共和国XX海关高级认证企业复核通知书

号外!号外!最新版《海关注册登记和备案企业信用管理办法》发布

附件6:中华人民共和国XX海关送达回证

号外!号外!最新版《海关注册登记和备案企业信用管理办法》发布

号外!号外!最新版《海关注册登记和备案企业信用管理办法》发布

附件7:中华人民共和国XX海关通过复核决定书

号外!号外!最新版《海关注册登记和备案企业信用管理办法》发布

附件8:中华人民共和国XX海关未通过复核决定书

号外!号外!最新版《海关注册登记和备案企业信用管理办法》发布

附件9:中华人民共和国XX海关失信企业认定告知书

号外!号外!最新版《海关注册登记和备案企业信用管理办法》发布

号外!号外!最新版《海关注册登记和备案企业信用管理办法》发布

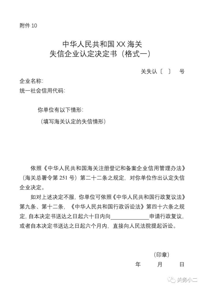
附件10:中华人民共和国XX海关失信企业认定决定书

号外!号外!最新版《海关注册登记和备案企业信用管理办法》发布

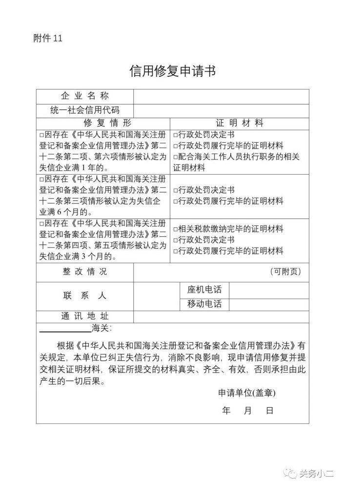
附件11:信用修复申请书

号外!号外!最新版《海关注册登记和备案企业信用管理办法》发布

附件12:中华人民共和国XX海关信用修复申请回执

附件13:中华人民共和国XX海关准予信用修复决定书

附件14:中华人民共和国XX海关不予信用修复决定书

附件15:中华人民共和国XX海关信用修复决定书

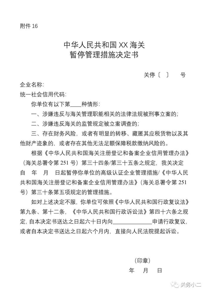
附件16:中华人民共和国XX海关暂停管理措施决定书

附件17:中华人民共和国XX海关恢复管理措施通知


        上海心海报关有限公司 是一家专注于提供海运出口报关及配套服务的出口报关企业,在上海各口岸业务现场均设有海运出口报关服务网点,可以为客户提供更便捷的海运出口报关 服务。海运出口报关服务热线  400-821-8393 
                                                                                                  本文来源于网络,如有侵权请联系删除


【相关推荐】

咨询热线

17521725883