海关AEO高级认证企业 专注于海运出口报关及配套服务
在线下单

17521725883

报关知识

解说“射流喷网”还是“纺丝成网”

返回列表 来源: 发布日期: 2021.04.29

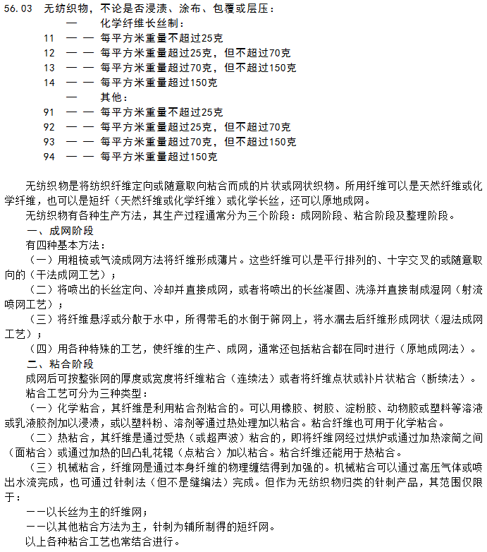
根据56.03品目注释,无纺织物的生产过程通常分为成网阶段、粘合阶段及整理阶段三个阶段,而成网阶段又包括干法成网工艺、射流喷网工艺、湿法成网工艺和原地成网法四种基本方法。

解说“射流喷网”还是“纺丝成网”

是的,咬文嚼字的你没有看错,没看出来的建议面壁思过——现版税则注释所称无纺织物的成网阶段里有三种“成网”工艺和一种“喷网”工艺,但其实射流喷网属于粘合阶段的  工艺,即注释在粘合阶段中给出的一种机械粘合方法: 机械粘合可以通过高压气体或喷出水流完成

解说“射流喷网”还是“纺丝成网”

事实上,注释所称“射流喷网工艺”的原文为“spun laid process”,实际应指“纺丝成网工艺”,其之所以被译作“射流喷网”很可能是因为译者在最初就混淆了“spun laid”和“spunlace”,而后者才是真正的“射流喷网”,一种利用高压水射流使短纤维或长丝缠结而结合纤网的机械固结方法,亦称为“水刺(hydroentangling)”。

解说“射流喷网”还是“纺丝成网”

综上,建议将56.03品目注释第一款第二项中的“射流喷网工艺”调整为正确的译文“纺丝成网工艺”。


        上海心海报关有限公司 是一家专注于提供海运出口报关及配套服务的出口报关企业,在上海各口岸业务现场均设有海运出口报关服务网点,可以为客户提供更便捷的海运出口报关 服务。海运出口报关服务热线  400-821-8393 
                                                                                                             本文来源于网络,如有侵权请联系删除

【相关推荐】

咨询热线

17521725883