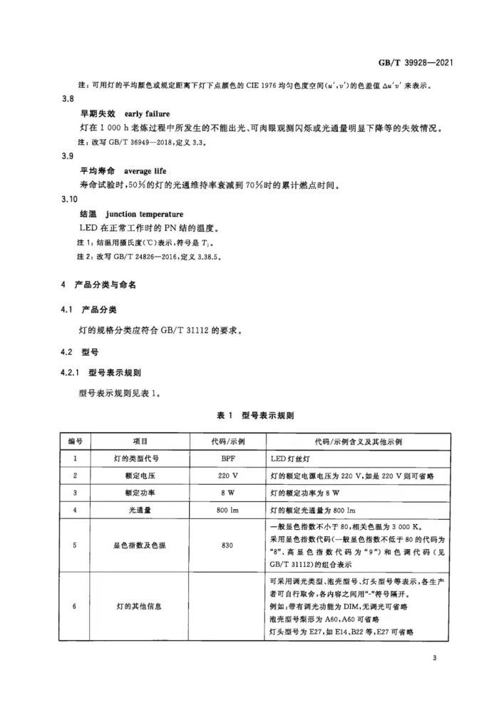
海关AEO高级认证企业 专注于海运出口报关及配套服务
在线下单

17521725883

报关知识

LED灯丝灯,绿色节能环保,快来拥有吧!

返回列表 来源: 发布日期: 2021.12.10

1879年,美国科学家爱迪生发明了白炽灯,在照明领域为人类立下了赫赫战功。但是,在全球气候加速变暖,沙漠化越来越严重的今天,高能耗的白炽灯已与各国政府提倡节能减排格格不入,它宛如“昨日东宫”,逐渐退出历史舞台。然而消费者却难以割舍这份情怀,因此,LED灯珠构成灯丝的“灯丝灯”凭借造形怀旧、简洁大方、绿色节能环保的优势异军突起,一跃成为夜空中最“亮”的灯。

据统计,2020年,全球LED灯丝灯市场规模达到了40.55亿美元,预计2027年将达到164.19亿美元,年复合增长率为20.43%。其中,中国LED灯丝灯市场规模达到了13.99亿美元,约占全球的34.52%。

Led Filament Lamp

定义

外形结构类似于传统白炽灯,发光部件为模仿白炽灯灯丝发光状态的LED模块并被密封在透光泡壳内的一种LED灯。

主要组成部分

灯条(基板、芯片、导电、荧光粉)、驱动、灯头、灯柱、泡壳。

LED灯丝灯的优势

节能

白光LED的能耗仅为白炽灯的1/10,节能灯的1/4。

长寿

寿命可达10万小时以上,对普通家庭照明可谓“一劳永逸”。

可以工作在高速开闭状态

可以工作在高速开闭状态,节能灯如果频繁的启动或关断,灯丝就会发黑很快地坏掉。

固态封装,属于冷光源类型

所以它很方便运输和安装,可以被装置在任何微型和封闭的设备中,不怕振动,基本上用不着考虑散热。

环保,没有汞的有害物质

LED灯的组装部件可以非常容易的拆装,不用厂家回收都可以通过其他人回收。

海关监管小知识

LED灯丝灯问世以来,源自市场需求的热度快速升温,国际市场对技术创新的LED灯丝灯迅速认可,市场需求量成倍增加。然而,由于进入生产LED灯丝灯的技术门槛不高,传统光源企业、封装企业以及其他LED相关企业纷纷入场,导致产品质量参差不齐,LED灯丝灯做成容易但要做好很难!下面小编带你了解一下LED灯丝灯进出口过程中的认证问题及其检测知识。

国内市场 · 检测认证现状

LED Filament Lamp

CCC认证

CCC认证的全称为“强制性产品认证制度”,它是中国政府为保护消费者人身安全和国家安全、加强产品质量管理、依照法律法规实施的一种产品合格评定制度。灯具属于CCC认证的10类照明设备。

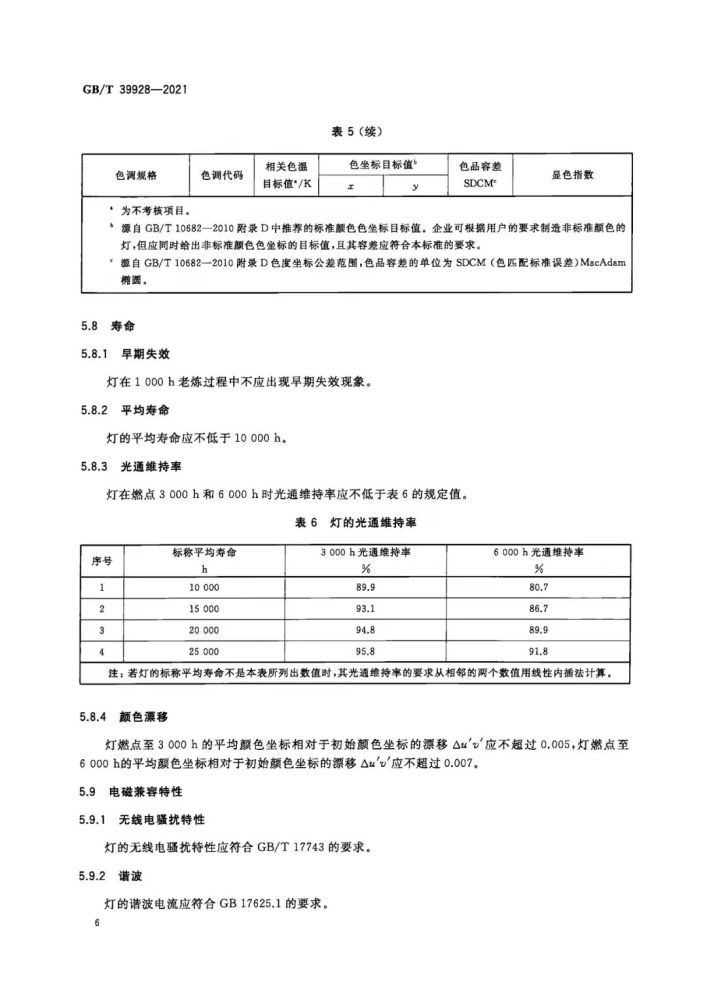
《LED灯丝灯 性能要求》

根据国家市场监督管理总局(国家标准化管理委员会)于2021年3月9日发布的标准公告,新制定的国家推荐性标准GB/T 39928-2021《LED灯丝灯 性能要求》于2022年4月1日起正式实施。

左右滑动查看更多

该标准规定了普通照明用非定向集成式LED灯丝灯的术语和定义、分类与命名、技术要求、试验方法和检验规则。



国外重点市场· 检测认证现状

LED Filament Lamp

欧盟市场CE认证

CE认证,即只限于产品不危及人类、动物和货品的安全方面的基本安全要求,而不是一般质量要求,协调指令只规定主要要求,一般指令要求是标准的任务。因此准确的含义:CE标志是安全合格标志而非质量合格标志。是构成欧洲指令核心的“主要要求”。

CE标志是一种安全认证标志,被视为制造商打开并进入欧洲市场的护照。在欧盟市场,CE标志属于强制性认证标志,不论是欧盟内部企业生产的产品,还是其他国家生产的产品,要想在欧盟市场上自由流通,就必须加贴“CE”标志。

出口到欧盟各国的LED灯具必须通过CE认证,该认证要求产品需要通过LVD(低电压指令)和EMC(电磁兼容性指令)指令的要求。除了CE认证中的LVD指令和EMC指令外,欧盟还有一个重要的指令是ERP指令,该指令是欧盟有关能源相关产品的生态设计要求,指对多种能源相关产品确定了最低能效要求。

美国市场UL、FCC、ENERGY STAR认证

UL是美国保险商试验所的简写。UL安全试验所是美国最有权威的,也是世界上从事安全试验和鉴定的较大的民间机构。它是一个独立的、营利的、为公共安全做试验的专业机构。它采用科学的测试方法来研究确定各种材料、装置、产品、设备、建筑等对生命、财产有无危害和危害的程度;确定、编写、发行相应的标准和有助于减少及防止造成生命财产受到损失的资料,同时开展实情调研业务。

美国联邦通信委员会(FCC)于1934年由COMMUNICATION ACT(美国《通信法》)建立,是美国政府的一个独立机构,直接对国会负责。FCC通过控制无线电广播、电视、电信、卫星和电缆来协调国内和国际的通信。许多无线电应用产品、通讯产品和数字产品要进入美国市场,都要求FCC的认可。FCC委员会调查和研究产品安全性的各个阶段以找出解决问题的最好方法,同时FCC也包括无线电装置、航空器的检测等等。

对于出口到美国市场的LED灯具,除了在安全方面的UL认证和电磁兼容方面的FCC认证外,还有一个最重要的认证是能源之星(ENERGY STAR)的认证,它主要是对产品的光学性能和流明维持寿命方面的检测认证。能源之星(ENERGY STAR)认证是美国能源部和美国环保署共同推行的一项政府计划,旨在更好地保护生存环境,节约能源。

日本市场PSE 认证

PSE认证是日本强制性安全认证,用以证明电机电子产品已通过日本电气和原料安全法 (DENAN LAW) 或国际IEC标准的安全标准测试。日本的DENTORL法(电器装置和材料控制法)规定,498种产品进入日本市场必须通过安全认证。

日本经济产业省于2011年7月1日公布《关于修订电气用品安全法施行令的部分内容的政令》。根据该政令的最新规定,进入日本市场销售的LED灯泡及LED电灯器具需加贴圆形PSE标志。这标志着LED灯成为《电气用品安全法》中的管辖产品之一。

LED灯丝灯,绿色节能环保,快来拥有吧!

LED灯丝灯选购小贴士

看LED灯产品标识是否齐全,要选择有“三包”承诺的LED灯。一般来说,正规产品应标识。

看LED灯电源线是否有CCC认证标志。

看灯具带电体是否外露,光源装入灯座后,手指应不能触及带电的金属灯头。

看LED芯片是否方位准确,透镜是否有磨损。

您都学会了吗?夜空中最“亮”的灯,一起拥有吧!


        上海心海报关有限公司 是一家专注于提供海运出口报关及配套服务的出口报关企业,在上海各口岸业务现场均设有海运出口报关服务网点,可以为客户提供更便捷的海运出口报关 服务。海运出口报关服务热线  400-821-8393 
                                                                                                                        本文来源于网络,如有侵权请联系删除

【相关推荐】

咨询热线

17521725883