海关AEO高级认证企业 专注于海运出口报关及配套服务
在线下单

17521725883

报关知识

让我们来读懂特殊物品出口全流程

返回列表 来源: 发布日期: 2021.12.03

某公司准备向国外出口一批诊断试剂,但不知如何向海关办理出口手续,让我们一起看看该公司都有哪些困惑以及相关的特殊物品出口流程是怎样的吧。

检测试纸问

特殊物品具体指什么?

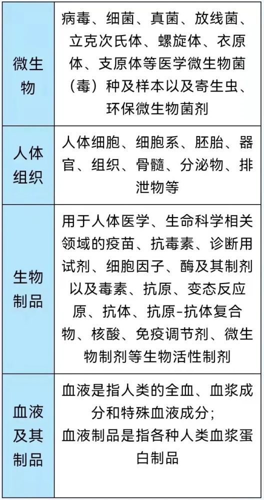
特殊物品包括微生物、人体组织、生物制品、血液及其制品等,可通过货运、旅客携带、快件、邮递等方式出入境。此类物品具有价值高、风险高、冷链运输以及对通关速度要求高等特点。

怎样判断货物是否为特殊物品?

01

依据特殊物品定义去判定

02

依据物品用途去判定

特殊物品出口流程是什么?

一、办理出境特殊物品卫生检疫审批;

二、审批通过后向所在地海关办理出口报检;

三、凭电子底账信息办理出口报关手续。

一、办理出入境特殊物品卫生检疫审批

出境特殊物品的货主或者其代理人应当在特殊物品交运前向其所在地直属海关申请特殊物品审批。

所需材料

申请特殊物品审批的,货主或者其代理人应当按照以下规定提供相应材料:

特殊物品审批所需材料.docx

长按识别二维码

《特殊物品审批单》有效期

按照海关总署的相关要求,对出入境特殊物品实行风险分级管理,按照风险高低,将出入境特殊物品分为A、B、C、D四级,A、B级为高风险特殊物品。

(一)A级:《入/出境特殊物品卫生检疫审批单》(以下简称《特殊物品审批单》)有效期3个月,仅能使用一次,不能分次核销。

(二)B级:《特殊物品审批单》有效期6个月,可在有效期内多次使用,一次审批,分次核销。

(三)C级:《特殊物品审批单》有效期12个月,可在有效期内多次使用,一次审批,分次核销。

(四)D级:《特殊物品审批单》有效期12个月,可在有效期内多次使用,一次审批,分次核销。

审批单超过有效期的,应当重新申请。

具体操作

二、审批通过后向所在地海关办理出口报检流程

出境特殊物品的货主或者其代理人应当在出境前凭《特殊物品审批单》及其他材料向其所在地海关报检。

具体流程

#1

登录国际贸易“单一窗口”,申报货物信息

#2

登录单一窗口,上传无纸化报检资料

#3

登录特殊物品系统,申请报检核销

#4

如果抽中查验,需联系海关人员进行现场查验

#5

检验合格后,海关出具电子底账信息

三、凭电子底账信息办理出口报关手续

按照海关进出口货物申报管理规定的要求,货主或其代理人通过单一窗口报关,需提交:代理报关委托书(仅适用于代理报关的),出口特殊物品电子底账数据号以及海关总署规定的其他出口单证。


上海心海报关有限公司 是一家专注于提供海运出口报关及配套服务的出口报关企业,在上海各口岸业务现场均设有海运出口报关服务网点,可以为客户提供更便捷的海运出口报关 服务。海运出口报关服务热线  400-821-8393 
                                                                                                                          本文来源于网络,如有侵权请联系删除

【相关推荐】

咨询热线

17521725883