海关AEO高级认证企业 专注于海运出口报关及配套服务
在线下单

17521725883

报关知识

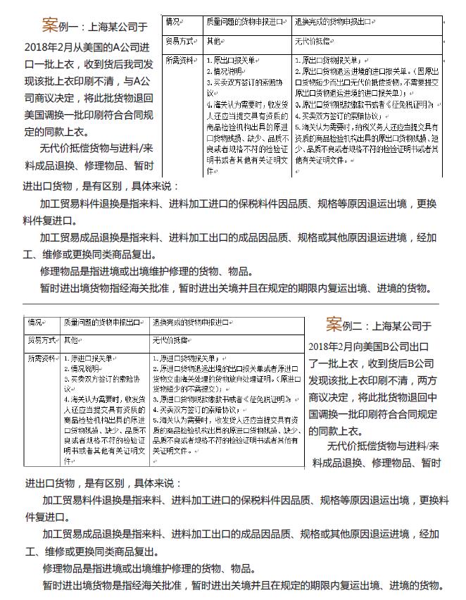
什么货物可以进无代价抵偿报关

返回列表 来源: 发布日期: 2019.04.18

无代价抵偿

无代价抵偿

无代价抵偿


上海心海报关公司 是一家专注于提供出口报关及配套服务的AEO认证出口报关公司,在上海各口岸业务现场均设有服务网点,可以为客户提供更便捷的出口报关业务。服务热线 400-821-8393

                                                本文来源于网络,如有侵权请联系删除

【相关推荐】

咨询热线

17521725883