海关AEO高级认证企业 专注于海运出口报关及配套服务
在线下单

17521725883

原产地证解读:关于RCEP与CPTPP为跨境电商带来的知识产权边境保护

返回列表 来源: 发布日期: 2022.07.08

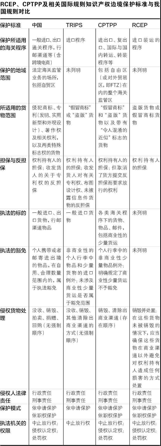
我国已基本达到了国际规则的“高标准”知识产权边境保护水平,跨境电商企业是否还有必要对“高标准”CPTPP、RCEP条款抱着反对和担心的心态呢?

RCEP第十一章“知识产权”的“边境措施”部分,对主管部门在知识产权边境保护中的职责作出了规定。其中,对于“有正当理由怀疑可能存在盗版货物或假冒商标货物进口”,海关有依权利人申请中止放行和依职权中止放行两种执法方式。


首先,如知识产权的权利持有人有正当理由怀疑可能存在盗版货物或假冒商标货物进口,可向海关提出中止放行的申请,并提供足以保护被告和主管机关并防止滥用的保证金或同等担保。在这种情况下,各成员方也可以规定,在不损害缔约方关于信息保密的法律法规的前提下,主管机关有权将发货人、进口商或收货人的名称和地址、货物的描述、货物的数量,以及已知货物的原产地,告知权利持有人。其次,海关也应当设立或维持关于进口装运的程序,可依职权中止放行涉嫌盗版或假冒商标的货物。在此情况下,海关可以要求权利持有人提供相关信息。在以上两种情况采取中止放行的措施时,海关应在合理期限内认定涉嫌盗版货物或假冒商标货物是否侵犯知识产权权利。


在知识产权的边境措施这一节中,也规定了主管机关对侵权货物的销毁程序和申请、储存、销毁等的费用要求。


CPTPP第18.76条“与边境措施相关的特殊要求”规定了缔约方在知识产权边境保护中的职责。海关部门可依权利人申请或依职权中止放行或扣留进口的任何涉嫌假冒、混淆性相似商标或盗版的货物。


知识产权权利人启动申请程序时,需要提供充足证据,以使海关确信可初步推定权利人的知识产权受到侵犯,海关可要求提供可合理期待的属权利人所知范围内的充分信息,使可疑货物可被主管机关合理识别。同时,海关可要求权利人提供担保。值得注意的是,CPTPP一缔约方可规定,保证金可以采取附条件保函的形式,条件为:如主管机关确定该物品不属侵权货物,则可使被告免受因中止放行货物而造成任何损失或损害。


我国知识产权边境保护的标准总体与CPTPP、RCEP 相类似,远高于 TRIPS 协议(《与贸易有关的知识产权协议》)。通过对比可知:首先,我国知识产权边境保护的模式包括依申请的保护(海关被动保护)和依职权的保护(海关主动保护),与CPTPP、RCEP 标准相同;而TRIPS协议仅规定提供依申请保护模式是成员方的强制性义务;其次,在执法机关的权限方面,我国海关具有对货物的中止放行权,对货物是否侵权的认定权,和对侵权行为的行政处罚权。这一执法权限范围与 CPTPP、RCEP 要求的范围一致。而TRIPS 协议仅要求成员方边境执法机关具有对货物的中止放行权,而并不要求具有货物是否侵权的认定权和处罚权。这是由于TRIPS协议考虑到各成员方的行政体制与边境执法机构权限的差异,所以仅做了各成员可以接受的最低要求;再次,我国在侵权人的法律责任、认定侵权货物的处理等都与 CPTPP 、RCEP相类似。


因此,既然我国已基本达到了国际规则的“高标准”知识产权边境保护水平,跨境电商企业是否还有必要对“高标准”CPTPP、RCEP条款抱着反对和担心的心态呢?值得跨境电商企业注意的是,CPTPP在“假冒商标”和“盗版”货物之外,增设了“令人混淆的近似”标准,这一标准将有可能增加我国出口货物在境外被扣押的风险。


目前,“令人混淆的近似”标准尚不清晰,为境外海关提高扣押我国货物比例以及认定侵权的比例提供了充分合理的依据;与此同时,根据美国、欧盟的数据显示,来源于我国的货物经常被境外海关的风险管理系统识别为知识产权侵权高风险货物,一系列经济体将基于“令人混淆的近似”条款而阻碍我国货物快速通关。


RCEP与CPTPP为跨境电商带来的知识产权边境保护



        上海心海报关有限公司 是一家专注于提供海运出口报关及配套服务的出口报关企业,在上海各口岸业务现场均设有海运出口报关服务网点,可以为客户提供更便捷的海运出口报关 服务。海运出口报关服务热线  400-821-8393 
                                                                                                  本文来源于网络,如有侵权请联系删除

【相关推荐】

咨询热线

17521725883