海关AEO高级认证企业 专注于海运出口报关及配套服务
在线下单

17521725883

心海资讯

2021海关税政调研来了(附成功案例)

返回列表 来源: 发布日期: 2021.01.21

每年年末,进出口企业都会翘首以待下一年度的税则调整方案。


调整后的2021税则共包括8位税目8580个,相较去年新增58个,删除27个,修改税目名称44个;并对883项商品设置了低于最惠国税率的进口暂定税率;将诸如罕见病药品原料、特殊患儿所需食品的关税税率降低为零;燃料电池循环泵、铝碳化硅基板、砷烷等新基建或高新技术产业所需的部分设备、零部件、原材料等商品进口关税税率也有不同程度的下降。


进出口环节税税率、退税率及监管条件的设置和调整在很大程度上体现了国家对某类产业或商品进出口的态度,而每一个细小的政策变化都会牵涉成千上万企业的经济利益甚至发展命脉。


税则的调整均由国务院税则委员会(以下简称“税委会”)决定并发布,普通进出口企业的意见和呼声是否可能被传递到庙堂之上?企业是否也有机会参与这项关系国计民生的大课题中呢?


答案是,可以,企业有机会,渠道就是海关每年组织的税政调研工作,而今年的工作即将全面启动(部分海关已经开始工作)。


本文将对海关税政调研做一些简要的解读,以方便企业了解这项制度,进而参与到税政调研工作中。





01
关键问题一:什么是税政调研,海关支持吗?

我们以一个案例的形式向读者解释什么是税政调研:笔者曾向某经营机械设备进口的公司提供稽查辅导服务。


海关认为其某项进口商品的税号申报异常,正确与错误税号之间存在税差,涉嫌少缴税款。


律师分析后认为,该公司申报确有错误。


考虑到公司申报错误并非其有意逃税,而是公司对税则及归类规则理解有误导致,因此我们建议公司向海关着重说明进口货物的状态及特征等信息,并强调说明准确申报的客观难度,后该案以补税结案。


涉案货物属于高新技术产品,目前中国尚不具备生产能力,但国内市场又十分急需,结案后,稽查部门主动邀请企业参与海关组织的税政调研工作,建议其提出降低相关税号关税税率的议题,企业希望我们辅助其工作。


从这个案例可以看出,海关在进出口监管工作中,并非总是站在企业的“对立面”,尤其是在税政调研这项工作中,海关不仅支持企业,而且非常提倡企业就税则设置的合理性和科学性问题提出建议。


但限于宣传力度和范围,很多企业并不知晓有这项制度,因此海关有时也会根据前一年度的工作情况主动提示和帮助企业参与,该案即是由隶属海关稽查部门向企业主动发出邀请。


上述企业提出的税政调研方向将是“降低某项商品的进口关税税率”,除此外,企业还可以在税政调研中就调整商品名称、增减税则号列、调整监管条件、降低进口关税税率、取消或降低出口关税、提高出口退税率、调整暂定税率等事项提出建议。


也就是说,但凡与进出口税则相关、与进出口监管相关的事项均可以提出建议。







02
关键问题二:税政调研真的有用吗?成功案例是怎么成功的?

必须说明,企业的税政建议并不会全部被海关采纳,更不会都反映到税则调整中。


经过隶属海关、直属海关、税管中心、海关总署层层筛选,最终能被提报至税委会并落实到税则调整中的建议还是占少数。


据悉,2020年,海关总署共收集税政建议共计2000余项,经筛选后最终向各个部委及税委会仅报送了不足200项,最终体现在税则调整方案中的更少。因此企业提报成功的比例并没有那么高。


因为比例不高,我们就有必要去仔细研究成功案例之所以成功的原因,下面我们尝试按照不同的调整项目,分别就成功原因进行分析,企业可以对照自身进出口商品,挑选适合参与税政调研的项目尝试(下述案例多数采集自海关官方发布的信息):


1
增加税则号列


调整项目: 新增子目“规定重量未剖层整张生驴皮”(税则号列为4101202091),暂定税率2%(原最惠国税率为5%)。


调整时间: 2018年


成功原因: 生驴皮是我国滋补名品阿胶的原材料,经熬煮制成,具有补血养颜的功效,在我国需求较大。修改之前,生驴皮属于《税则》中41012020的“马科动物皮”子目,适用5%的最惠国税率,进口企业负担较重,也不利于消费者购买,因而企业建议降税。


增列生驴皮的本国子目后,生驴皮可以单独适用2%的暂定税率,大大降低了阿胶的生产成本,对产业发展产生很大促进作用。


2
降低进口关税税率


调整项目: 恩替卡韦原料药的进口关税税率降至0%。


调整时间: 2019年


成功原因: 2018年起,我国进口成品药关税率逐步降低,但很多原料药却未与之同步降税。


恩替卡韦作为我国最新抗乙肝抗艾滋的一线药物,使我国众多乙肝患者受益,成品药关税税率为0,但原料药税率原为6.5%,药品生产成本高,国内药厂生产线可能要被迫转移境外,企业向海关提起降税建议。


降税后,不仅减缓了生产企业的资金压力(每年减轻生产企业税负近1个亿),有效化解了药厂停产危机,还有助于企业增加研发投入,促进制药技术升级,推动产业蓬勃发展,民众治疗费用也因此显著降低。


3
取消出口关税

调整项目: 取消矿渣粉出口暂定关税


调整时间: 2019年


成功原因: 矿渣粉税号为26219000,是炼钢行业的副产品,是优质的水泥原料。


过去矿渣粉的生产工艺不高,属于高能耗、高污染、资源性产品,因而国家对其征收出口关税进行限制。


近年来,该产品生产工艺升级,两高一资属性降低,且具备较好的国际市场潜力,企业提出建议取消出口关税建议。


取消暂定关税后,有效降低企业成本,有力的促进了产品出口。


4
提高出口退税


调整项目: 钢结构集成模块建筑出口退税率提升至13%


调整时间: 2019年


成功原因: 钢结构集成模块建筑与传统建筑相比,具有绿色环保、质量稳定可靠、生产效率高、建造周期短等突出优点,是国际市场上的新兴产业之一。


为更好发展我国相关产业,促进出口,提高国际影响力,企业提出提高出口退税率建议。


该产品出口退税率提高至13%,将有效帮助具有自主品牌和创新技术的相关企业抢占这次建筑业变革的先机,拓展每年近5000亿元的全球酒店、公寓及办公楼宇建筑市场。


5
调整暂定税率适用范围


调整项目: “铼酸盐”暂定税率范围扩大为“铼酸盐及高铼酸盐”


调整时间: 2019年


成功原因: 铼酸盐是稀有金属铼的主要来源,可用于高温合金加工和催化剂等用途。2015年起我国给予铼酸盐零关税的进口暂定税率。


由于铼酸盐在常态下不稳定,易被氧化为高铼酸盐,进口的铼酸盐实际报验状态往往为铼酸盐与高铼酸盐的混合,且高铼酸盐占绝大部分,给进口企业带来很大困扰。


企业提出建议后,“铼酸盐”暂定税率范围扩大为“铼酸盐及高铼酸盐”,使相关进口商品能够真正享受到相应的税收优惠。


6
调整监管条件


调整项目: 专用于晶圆、半导体器件或集成电路的X射线应用设备从“旧机电产品禁止进口”的监管条件中移除。


调整时间: 2019年


成功原因: 90221990税号为“其他X射线的应用设备”,专用于晶圆、半导体器件或集成电路的X射线应用设备被归入该税号。


在修改调整前,若上述设备为旧设备,则属于《禁止进口的旧机电产品目录》内商品,禁止进口。


2016年,在全球DRAM和3D NAND Flash出货量大幅增加的带动下,半导体硅晶圆的需求量明显增长,但全球硅晶圆国际几大工厂的产能有限,即使产能利用率全部已经达到100%水平,也无法满足下游企业需求,进而造成硅晶圆价格出现大幅上涨。


在此情形下,对硅晶圆应用设备的限制会一定程度上损害产业的发展前景,企业提出税政建议后被采纳。


调整后,对我国半导体行业产生了正面影响,通关流程简便,企业的生产成本降低,为我国半导体加工制造的发展提供了一定的保障。


7
调整商品名称


企业还可以对税目名称提出建议,比如过去税则号列1211.9012的名称原先为“田七”,现已被修改为“三七(田七)”,调整原因是根据《中国高等植物》和《中华人民共和国药典》所示,“田七”并非药材规范名称,正确名称应为“三七”。


原《税则》中,一直使用俗称“田七”,显失专业性和严谨性。








03
关键问题3:企业想参与税政调研,具体怎么做呢?

1
什么时候开始行动?


税政调研工作从每年1月启动,贯穿整个年度。


通常各直属海关(主要是关税部门)会在年初进行关区内工作安排,并向企业宣讲相关政策,并在上半年收集企业税政建议和组织调研,企业参与也主要是这个时期;下半年,海关将集中汇总和筛选,税政建议在海关内部逐步被推送至海关总署,最后再由海关总署提报至税委会审议。


税政调研整体流程及实践安排如下图所示:

海关税政调研

2021年税政调研工作即将正式拉开帷幕,建议企业近期随时关注海关总署及本关区相关信息,注意官方微信公众号、线下宣讲会等渠道公布的建议提交方式和负责部门,并在在海关规定的期限内按要求提报相应文件,切勿因错过时间而失去机会。


2
向谁提交税政建议?


企业可以向主管地直属海关关税部门或隶属海关提出税政建议,具体请参考届时当地海关发布的接收部门信息。


对于初步通过筛选的议题,海关将会正式开展调研工作,企业需要配合海关,在必要时协助海关完成调研报告的草拟工作。


3
企业向海关提交什么文件?怎么写?


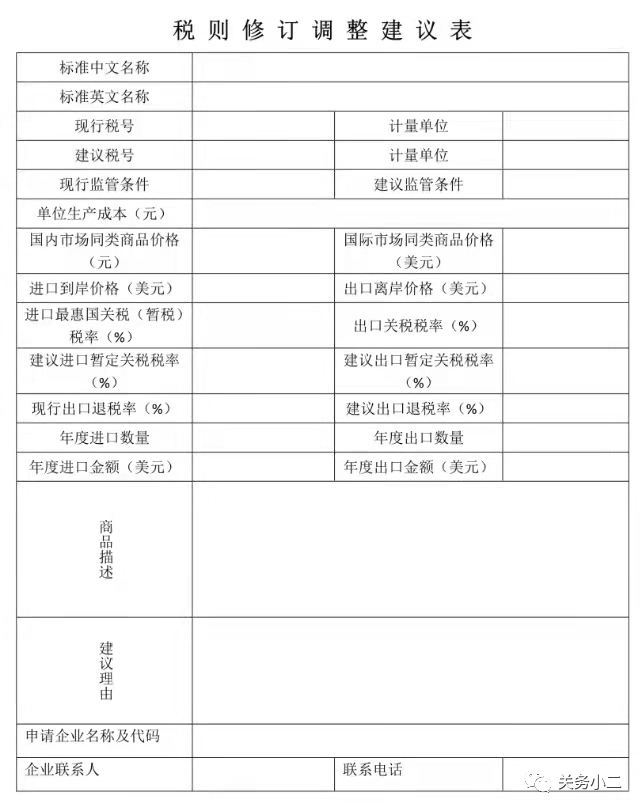
调研初期,企业可以按照《税则修订调整建议表》(海关提供模板,如附件)的要求内容逐一填写。


但如果希望海关予以重点关注,则建议企业自始对所有提交文件均谨慎对待,建议表可以直接添加附件补充说明商品信息及建议内容。以下提供一些思路供企业参考:


  • 商品描述应内容详实: 建议详细描述商品生产工艺、成分、结构、性能和用途等,可以增加照片、图片等供海关更直观了解商品情况。


  • 以行业和产业为视角: 税政调研虽然以企业为单位提起,但是一旦成功,受益者为全行业。因此企业的建议不仅要站在自身企业的角度,更要站在行业、产业的角度进行论述。在必要的情况下,可以联合其他同行业企业或者协会、商会共同开展工作,以提高说服力和成功率。


  • 问题与展望并重: 建议通过可视化、数据化的展示方式向海关说明税则目前状态给企业造成的困难、带来的问题、对行业发展的影响等,同时也要论及一旦修改后对企业、产业和社会的益处。


  • 建议需客观可行: 企业建议的税则修订方式应具体且客观可行,不违背国家整体政策,并对行业、企业和上下游关联企业发展均可以起到良好促进作用,并符合海关实际监管操作规程。


4
还有什么注意问题


税政调研是一种自下而上影响税则制定的工作,除了国际贸易与国家政策的大趋势、海关的积极工作外,企业的主观能动性也将起到很关键的作用。


因此,企业不仅应按时提交合格和内容详实的建议表,积极配合海关调研,还要在必要时与直属海关、海关总署(包括税管中心、关税司)进行沟通,以更大程度的促成税政建议被采纳的可能。


以上,是我们对海关税政调研工作的解读和建议。


2021年税政调研工作即将开启,进出口企业,您准备好了吗?


海关税政调研


上海心海报关有限公司  是一家专注于提供海运出口报关及配套服务的出口报关企业,在上海各口岸业务现场均设有海运出口报关服务网点,可以为客户提供更便捷的海运出口报关 服务。海运出口报关服务热线  400-821-8393 
                                                                                                                                                          本文来源于网络,如有侵权请联系删除

 


【相关推荐】

咨询热线

17521725883